亚洲色图
Tel: 0431-82552111、0431-82559555
Email:
[email protected]
网站首页
关于长数科
学校简介
机构设置
学校章程
校徽校训
长数科专业
数智技术学院
智能制造学院
智能交通学院
智慧服务学院
马克思主义学院
基础部
长数科党建
机构设置
重要讲话
党章党规
党务工作
理论学习
主题教育
长数科创业
校企合作
平台+基地建设
专业群+产业学院
项目开发
长数科培训
社会活动
文化传媒
考试竞赛
联系方式
长数科证书
评价工种
证书查询
模拟考题
报名方式
长数科招生
招生简章
单招指南
就业企业
报名入口
长数科学分
学分查询
学分认定
长数科招聘
招聘企业
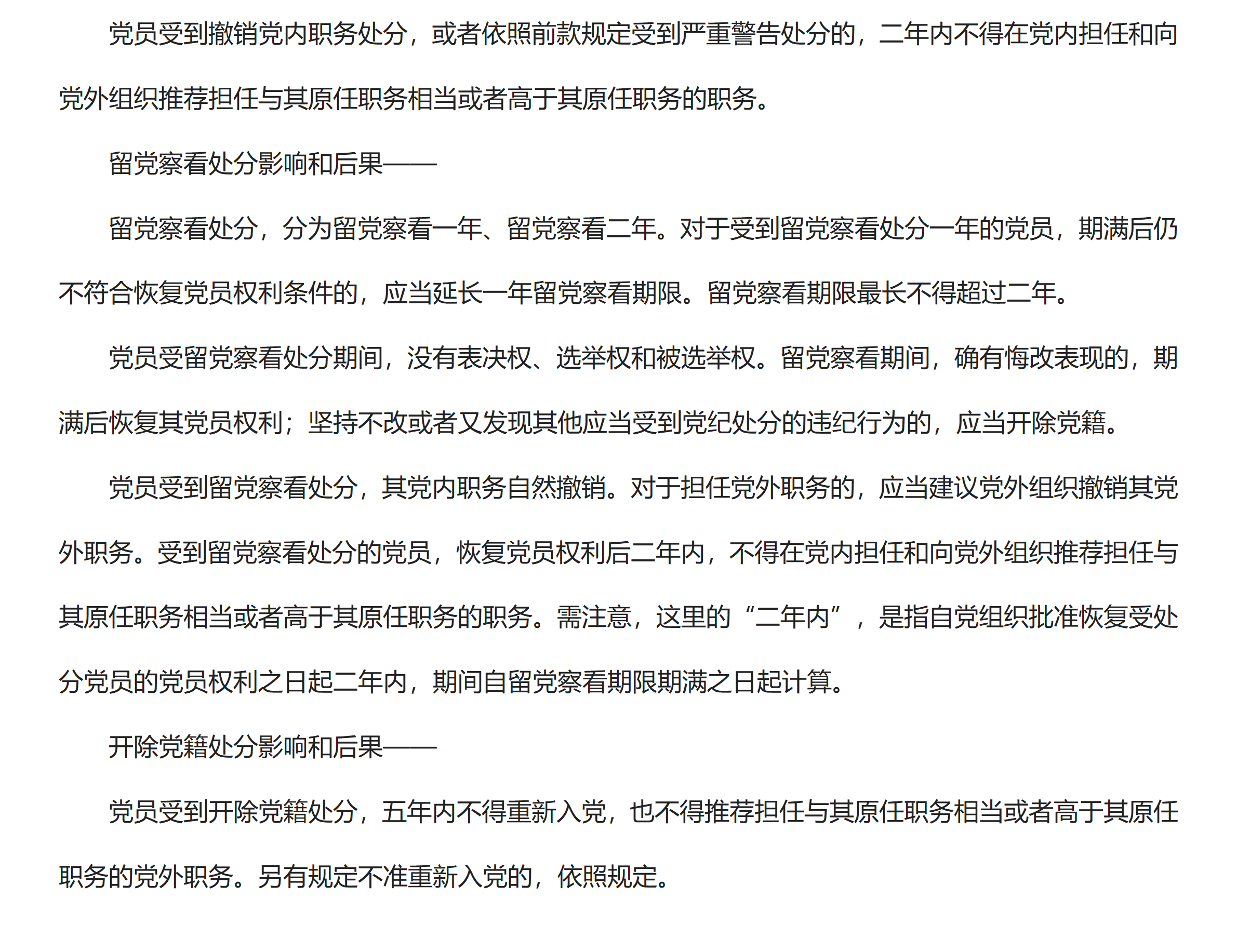
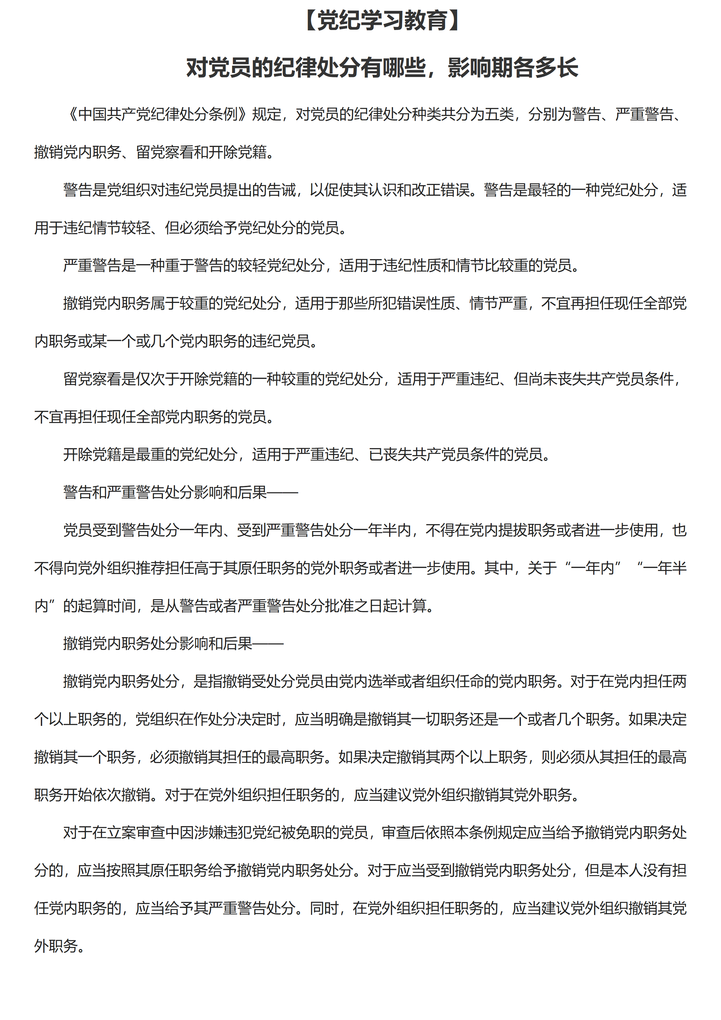
第1期:【党纪学习教育】对党员的纪律处分有哪些,影响期各多
2024-06-13 14:23
view
文档
微信
腾讯QQ
微博
腾讯微博
人人网
第1期:【党纪学习教育】对党员的纪律处分有哪些,影响期各多长
本文件转自: 共产党员网(www.12371.cn)
Previous Post
《中国共产党发展党员工作细则》图解
Next Post
第2期:【党纪学习教育】党组织违犯党纪如何处理,其成员..
热门文章
最新作品
黄强胡玉亭会见国际大学
2025-11-26
教学园地|我校举办教师
2025-11-14
“百企专家进校园” 科大
2025-11-14
广告AD
亚洲无码av
|
亚洲无码
|
亚洲性爱
|
亚洲性爱视频